-
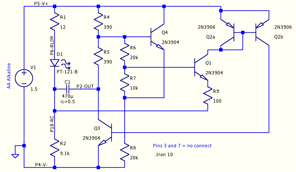
The periods are much too short and the NPN astable currents much too high
-
The pulse now lasts long enough to charge the cap nearly half a volt in the wrong direction
-
A few low-speed turns while pulling firmly on the tailstock
-
Made its way around the ring eating each grain
-
A torture test involving a bench power supply and an ammeter
-
It may be sun-bleached after years of exposure
-
One could measure the constants for the diodes on hand






