The deal was, if my Shop Assistant repaired my pocket camera, she could have it. She did, which meant I lost the ability to take pix through the microscope. While I was conjuring up a replacement, it occurred to me that I should also build a gadget to hold a close-up lens in front of the camera for tighter macro shots that don’t quite require a microscope’s magnification.
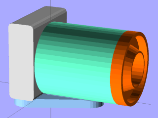
The solid model of the microscope adapter:

The close-up macro adapter, with an LED ring light around the snout:

They have a common camera mounting plate, with a hex recess for a 1/4-20 nut that mates with a standard tripod screw and some support material sticking up through the hole for the screw that holds the camera to the plate:

The main tube glues into the plate’s cutout and is long enough to accommodate the fully extended lens turret, with four shallow holes for filament snippet locating pins to align the snout:

An exploded view shows how everything fits together, with the stud below the camera representing its tripod mounting screw:

More details on the parts will appear over the next few days, but here’s the view through the macro adapter:

Yeah, some slight vignetting, but overall it’s pretty good.
The OpenSCAD source code that builds both adapters:
// Close-up lens mount & Microscope adapter for Canon SX230HS camera
// Ed Nisley KE4ZNU - Nov 2011
Mount = "Eyepiece"; // End result: LEDRing Eyepiece
Layout = "Show"; // Assembly: Show
// Parts: Plate Tube LEDRing Camera Eyepiece
// Build Plates: Build1..4
Gap = 12; // between "Show" objects
include </home/ed/Thing-O-Matic/lib/MCAD/units.scad>
include </home/ed/Thing-O-Matic/Useful Sizes.scad>
include </home/ed/Thing-O-Matic/lib/visibone_colors.scad>
//-------
//- Extrusion parameters must match reality!
// Print with +1 shells, 3 solid layers, 0.2 infill
ThreadThick = 0.33;
ThreadWidth = 2.0 * ThreadThick;
HoleFinagle = 0.2;
HoleFudge = 1.02;
function HoleAdjust(Diameter) = HoleFudge*Diameter + HoleFinagle;
Protrusion = 0.1; // make holes end cleanly
function IntegerMultiple(Size,Unit) = Unit * ceil(Size / Unit);
//-------
// Dimensions
// doublet lens
LensDia = 25.0;
LensRad = LensDia/2;
LensClearance = 0.2;
LensEdge = 6.7;
LensThick = 8.6;
LensRimThick = IntegerMultiple((2.0 + LensThick),ThreadThick);
// LED ring light
LEDRingOD = 50.0;
LEDRingID = 36.0;
LEDBoardThick = 1.5;
LEDThick = 4.0;
LEDRingClearance = 0.5;
LEDWireHoleDia = 3.0;
// microscope eyepiece
EyepieceOD = 30.0;
EyepieceID = 24.0;
EyepieceLength = 25.0;
// camera
// Origin at base of [0] ring, Z+ along lens axis, X+ toward bottom, Y+ toward left
CameraBodyWidth = 2*10.6; // 2 x center-to-curve edge
CameraBaseWidth = 15.5; // flat part of bottom front to back
CameraBaseRadius = (CameraBodyWidth - CameraBaseWidth)/2; // edge rounding
CameraBaseLength = 60.0; // centered on lens axis
CameraBaseHeight = 55.0; // main body height
CameraBaseThick = 0.9; // downward from lens ring
echo(str("Camera base radius: ",CameraBaseRadius));
TripodHoleOffset = -19.0; // mount screw wrt lens centerline
TripodHoleDia = Clear025_20; // clearance hole
TripodScrewHeadDia = 14.5; // recess for screw mounting camera
TripodScrewHeadRad = TripodScrewHeadDia/2;
TripodScrewHeadThick = 3.0;
// main lens tube
TubeDia = [53.0, 44.0, 40.0, 37.6]; // lens rings, [0] is fixed to body
TubeLength = [8.1, 20.6, 17.6, 12.7];
TubeEndClearance = 2.0; // camera lens end to tube end
TubeEndThickness = IntegerMultiple(1.5,ThreadThick);
TubeInnerClearance = 0.5;
TubeInnerLength = TubeLength[0] + TubeLength[1] + TubeLength[2] + TubeLength[3] +
TubeEndClearance;
TubeOuterLength = TubeInnerLength + TubeEndThickness;
TubeID = TubeDia[0] + TubeInnerClearance;
TubeOD = TubeID + 6*ThreadWidth;
TubeWall = (TubeOD - TubeID)/2;
TubeSides = 48;
echo(str("Main tube outer length: ",TubeOuterLength));
echo(str(" ID: ",TubeID," OD: ",TubeOD," wall: ",TubeWall));
// camera mounting base
BaseWidth = IntegerMultiple((CameraBaseWidth + 2*CameraBaseRadius),ThreadThick);
BaseLength = 60.0;
BaseThick = IntegerMultiple((1.0 + Nut025_20Thick + CameraBaseThick),ThreadThick);
// LED ring mount
LEDBaseThick = IntegerMultiple(2.0,ThreadThick); // base under lens + LED ring
LEDBaseRimWidth = IntegerMultiple(6.0,ThreadWidth);
LEDBaseRimThick = IntegerMultiple(LensThick,ThreadThick);
LEDBaseOD = max((LEDRingOD + LEDRingClearance + LEDBaseRimWidth),TubeOD);
echo(str("LED Ring OD: ",LEDBaseOD));
// alignment pins between tube and LED ring / microscope eyepiece
AlignPins = 4;
AlignPinOD = 2.9;
AlignPinCircleDia = TubeOD - 2*TubeWall - 2*AlignPinOD; // 2*PinOD -> more clearance
//-------
module PolyCyl(Dia,Height,ForceSides=0) { // based on nophead's polyholes
Sides = (ForceSides != 0) ? ForceSides : (ceil(Dia) + 2);
FixDia = Dia / cos(180/Sides);
cylinder(r=HoleAdjust(FixDia)/2,h=Height,$fn=Sides);
}
module ShowPegGrid(Space = 10.0,Size = 1.0) {
Range = floor(50 / Space);
for (x=[-Range:Range])
for (y=[-Range:Range])
translate([x*Space,y*Space,Size/2])
%cube(Size,center=true);
}
//-------
//- Camera body segment
// Including lens base and peg for tripod hole access
// Z=0 at edge of lens base ring, X=0 along lens axis
module CameraBody() {
translate([0,0,-CameraBaseThick])
rotate(90)
union() {
translate([0,0,(CameraBaseHeight/2 + CameraBaseRadius)])
minkowski() {
cube([CameraBaseWidth,
(CameraBaseLength + 2*Protrusion),
CameraBaseHeight],center=true);
rotate([90,0,0])
cylinder(r=CameraBaseRadius,h=Protrusion,$fn=8);
}
translate([0,0,(TubeDia[0]/2 + CameraBaseThick)])
rotate([0,90,0])
rotate(180/TubeSides)
cylinder(r=(TubeDia[0]/2 + CameraBaseThick),
h=(CameraBodyWidth/2 + Protrusion),
$fn=TubeSides);
translate([CameraBodyWidth/2,0,(TubeDia[0]/2 + CameraBaseThick)])
rotate([0,90,0])
cylinder(r=TubeDia[0]/2,h=TubeLength[0]);
translate([(TubeLength[0] + CameraBodyWidth/2),
0,(TubeDia[0]/2 + CameraBaseThick)])
rotate([0,90,0])
cylinder(r=TubeDia[1]/2,h=TubeLength[1]);
translate([(TubeLength[0] + TubeLength[1] + CameraBodyWidth/2),
0,(TubeDia[0]/2 + CameraBaseThick)])
rotate([0,90,0])
cylinder(r=TubeDia[2]/2,h=TubeLength[2]);
translate([(TubeLength[0] + TubeLength[1] + TubeLength[2] + CameraBodyWidth/2),
0,(TubeDia[0]/2 + CameraBaseThick)])
rotate([0,90,0])
cylinder(r=TubeDia[3]/2,h=TubeLength[3]);
translate([0,TripodHoleOffset,-BaseThick])
PolyCyl(TripodHoleDia,(BaseThick + 2*Protrusion));
}
}
//- Main tube
module Tube() {
difference() {
cylinder(r=TubeOD/2,h=TubeOuterLength,$fn=TubeSides);
translate([0,0,TubeEndThickness])
PolyCyl(TubeID,(TubeInnerLength + Protrusion),TubeSides);
translate([0,0,-Protrusion]) {
if (Mount == "LEDRing")
cylinder(r=LensRad,h=(TubeEndThickness + 2*Protrusion));
if (Mount == "Eyepiece")
cylinder(r=EyepieceID/2,h=(TubeEndThickness + 2*Protrusion));
}
for (Index = [0:AlignPins-1])
rotate(Index*90)
translate([(AlignPinCircleDia/2),0,-ThreadThick])
rotate(180) // flat sides outward
PolyCyl(AlignPinOD,TubeEndThickness);
}
}
//- Base plate
module BasePlate() {
union() {
difference() {
linear_extrude(height=BaseThick)
hull() {
translate([-(BaseLength/2 - BaseWidth/2),0,0])
circle(BaseWidth/2);
translate([ (BaseLength/2 - BaseWidth/2),0,0])
circle(BaseWidth/2);
translate([0,(0.75*BaseLength),0])
circle(BaseWidth/2);
}
translate([0,0,BaseThick])
CameraBody();
translate([0,(TubeOuterLength + CameraBodyWidth/2),
(BaseThick + TubeDia[0]/2)])
rotate([90,0,0])
PolyCyl(TubeOD,TubeOuterLength,$fn=TubeSides);
translate([0,0,3*ThreadThick])
PolyCyl((Nut025_20Dia*sqrt(3)/2),2*Nut025_20Thick,6); // dia across hex flats
translate([0,0,-Protrusion])
PolyCyl(Clear025_20,(BaseThick + 2*Protrusion));
translate([TripodHoleOffset,0,3*ThreadThick])
PolyCyl((Nut025_20Dia*sqrt(3)/2),2*Nut025_20Thick,6); // dia across hex flats
translate([TripodHoleOffset,0,-Protrusion])
PolyCyl(Clear025_20,(BaseThick + 2*Protrusion));
translate([-TripodHoleOffset,0,-Protrusion])
PolyCyl(TripodScrewHeadDia,(TripodScrewHeadThick + Protrusion));
}
translate([-TripodHoleOffset,0,0]) { // support for tripod screw hole
for (Index=[0:3])
rotate(Index*45)
translate([-ThreadWidth,-TripodScrewHeadRad,0])
cube([2*ThreadWidth,TripodScrewHeadDia,TripodScrewHeadThick]);
cylinder(r=0.4*TripodScrewHeadRad,h=(BaseThick - CameraBaseThick),$fn=9);
}
}
}
//- LED mounting ring
module LEDRing() {
difference() {
cylinder(r=LEDBaseOD/2,h=LensRimThick,$fn=48);
translate([0,0,-Protrusion])
PolyCyl((LensDia + LensClearance),
(LensRimThick + 2*Protrusion));
translate([0,0,LEDBaseRimThick])
difference() {
PolyCyl(LEDBaseOD,LensThick);
PolyCyl(LEDRingID,LensThick);
}
translate([0,0,LEDBaseThick])
difference() {
PolyCyl((LEDRingOD + LEDRingClearance),LensThick);
cylinder(r1=HoleAdjust(LEDRingID - LEDRingClearance)/2,
r2=HoleAdjust(LensDia + LensClearance)/2 + 2*ThreadWidth,
h=LensThick);
}
for (Index = [0:AlignPins-1])
rotate(Index*90)
translate([(AlignPinCircleDia/2),0,-ThreadThick])
rotate(180) // flat sides outward
PolyCyl(AlignPinOD,LEDBaseThick);
rotate(45)
translate([0,LEDRingID/2,(LEDBaseThick + 1.2*LEDWireHoleDia/2)])
rotate([0,-90,0]) // flat side down
rotate([-90,0,0])
PolyCyl(LEDWireHoleDia,2*LEDBaseRimWidth);
}
}
//- Microscope eyepiece adapter
module EyepieceMount() {
difference() {
cylinder(r1=TubeOD/2,
r2=(EyepieceOD + 8*ThreadWidth)/2,
h=EyepieceLength,
$fn=TubeSides);
translate([0,0,-Protrusion])
PolyCyl(EyepieceOD,(EyepieceLength + 2*Protrusion));
for (Index = [0:AlignPins-1])
rotate(Index*90)
translate([(AlignPinCircleDia/2),0,-ThreadThick])
rotate(180) // flat sides outward
PolyCyl(AlignPinOD,6*ThreadThick);
}
}
//-------
// Build it!
if (Layout != "Show")
ShowPegGrid();
if (Layout == "Tube")
Tube();
if (Layout == "LEDRing")
LEDRing();
if (Layout == "Plate")
BasePlate();
if (Layout == "Camera")
CameraBody();
if (Layout == "Eyepiece")
EyepieceMount();
if (Layout == "Build1")
translate([0,-BaseLength/3,0])
BasePlate();
if (Layout == "Build2")
Tube();
if (Layout == "Build3")
LEDRing();
if (Layout == "Build4")
EyepieceMount();
if (Layout == "Show") {
translate([0,TubeOuterLength,TubeDia[0]/2]) {
rotate([90,0,0])
color(LTC) Tube();
translate([0,Gap,0])
rotate([-90,0,0]) {
if (Mount == "LEDRing")
color(OOR) LEDRing();
if (Mount == "Eyepiece")
color(OOR) EyepieceMount();
}
}
translate([0,-CameraBodyWidth/2,0])
color(PG) CameraBody();
color(PDA)
render()
translate([0,-CameraBodyWidth/2,-(BaseThick + Gap)])
BasePlate();
}
The original doodles & dimensions:

Comments
11 responses to “Canon SX230HS Microscope and Close-up Macro Adapters”
[…] The Smell of Molten Projects in the Morning « Canon SX230HS Microscope and Close-up Macro Adapters […]
[…] macro lens adapter took shape around a nice 25 mm doublet lens from the Box o’ Lenses. The Canon SX230HS has a […]
[…] full-frame pix used my new close-up lens gizmo; even with some vignetting the results seem perfectly usable. Normally I crop pix down to the […]
[…] macro lens & microscope adapters for the Canon SX230HX camera required a bunch of large and fairly precise circles. The first-pass […]
[…] a 510 Ω resistor with each of the 180 Ω resistors on the LED ring light around the macro lens holder boosted the LED string current from 15 to 20 mA: LED ring light – paralleled […]
[…] the macro lens adapter and microscope mount work well enough, the relatively small sensor and lens in my Canon SX230HS make for a razor-thin […]
[…] by mounting the Canon SX230HS on the macro lens adapter, zooming to about the maximum, fiddling with a ruler to put the end at the closest focus point, and […]
[…] to mount it; a case that screws into the tripod socket is obvious, but it would interfere with the macro lens adapter. Of course, I could just print another macro lens adapter with an integral battery case … You […]
[…] pix come from the Canon pocket camera mounted on the macro lens / illuminator, handheld with manual focus. The dust speck on the detector is just slightly out of focus, but you […]
[…] Peeling back the tape a bit shows the thermistor against the nozzle, with the glass bead reflecting the LED ringlight around the macro lens adapter: […]
[…] you can put a macro lens in front of a webcam (like that macro lens holder) and mount it just above the extruder with suitable lighting to give a high-contrast view of the […]