The LT1920 instrumentation amplifier now sports two silver-mica caps on its inputs as a differential-mode input filter cutting back strong RF signals (clicky for more dots):

In principle, a DM filter should eliminate RF rectification from out-of-band signals, although I think the attic is quiet enough to not need any help. The caps form a simple RC LP filter rolling off at 5.490 kΩ × 150 pF → 193 kHz, high enough above the 60 kHz signal to not make much difference down there.
The silver-mica caps come from the Big Box o’ Caps, which contained an envelope with a few large 150 pF ±1% caps and a bag stuffed with similar 147 pF ±1% caps. Mixed in with the latter were some smaller 147 pF caps (*) of no particular tolerance (perhaps 5%), from which I neurotically matched a pair to 0.05 pF without too much effort. Doesn’t matter, given the other tolerances and suchlike, but it was amusing.
I’d inadvertently grounded the cold end of the 330 Ω input resistor in the LM353 bandpass filter, now properly tied at the Vcc/2 virtual ground to take the DC load off the LT1920 output: a 100 nF cap (27 Ω at 60 kHz) stores the bias level without messing up the filter shape.
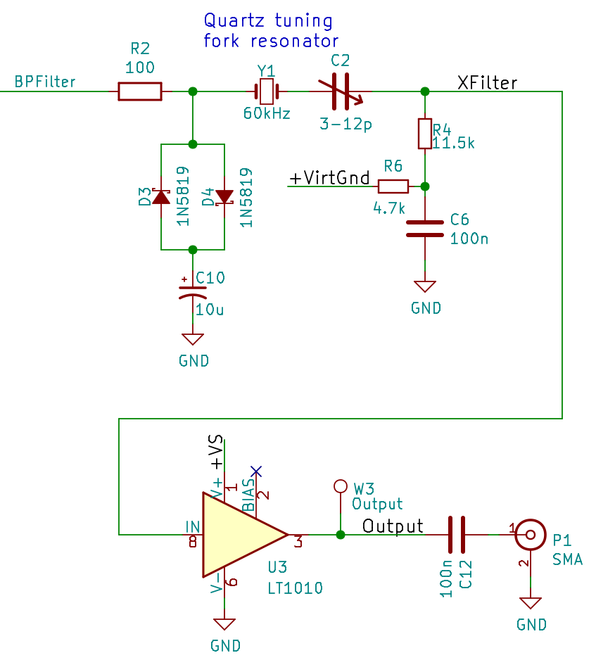
A similar cap rebiases the protected resonator at the LT1010 buffer input:

The new caps aren’t all that visible and the resonator vanishes in the clutter:

Next: find out how well it works!
(*) Yes, there were two envelopes between 150 pF and 147 pF:
