The Thing-O-Matic Extruder Controller uses a 7805 linear regulator to produce +5 V logic power from the +12 V input. Unfortunately, the board’s +12 V supply input is grossly overloaded: a single 20 AWG wire and Molex-style connector pin must supply several simultaneously active high-power loads:
- 5 A → Extruder heater
- 6 A → Build Platform heater
- 1-2 A → Extruder motor
The return current path to the ATX supply uses two pins and wires, so it contributes half as much to the problem. Molex connector pins aren’t rated for that much current (11 A @ 30 °C rise), so the +12 V supply arrives at the board in poor condition.
Worse, the brushes on the DC Extruder motor introduce large switching transients, even without PWM speed-control chopping. The Extruder and Build Platform heaters also present somewhat inductive loads to their MOSFET switches that create significant switching transients. The 7805 regulator isn’t well-suited to removing high-voltage transients; its bandwidth isn’t high enough.
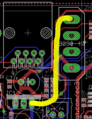
This modification gives the Extruder Controller clean +5 V logic power by removing the 7805 regulator chip and connecting the +5 V pin at the power supply Molex-style connector directly to the PCB pad that was the regulator’s output pin.
This is what the modification looks like on the PCB layout.

Unsolder the regulator and remove it, which will reveal the outline printed on the circuit board. This picture is rotated a quarter-turn counterclockwise from the PCB layout shown above.

You’ll need a beefy soldering iron or an Old Skool soldering gun to make headway on the 7805′s center pin, because it’s firmly attached to the ground plane on both sides of the circuit board. A solder sucker and desoldering braid will come in handy to remove excess solder before extracting the regulator.
Then connect a jumper from the Molex connector’s +5 V pin to Pin 3 of the 7805 regulator outline. The wire can be any size, because it carries minimal current to the logic circuitry; I used a strand stripped from a ribbon cable.
Put the wire on the bottom of the board, because the connector pin isn’t accessible from the top. However, the trace at the regulator output pad is on the bottom where it’ll butt against the wire insulation, so make sure there’s a solder fillet between the wire and the pad.

Reinstall the Extruder controller and marvel that nothing seems to have changed.
The next modification to this board will move the heater power supplies off the board, but it’s a much more aggressive hack. This simple change should eliminate the random resets and crashes that seem to be plaguing the stock Extruder Controller board; it will not prevent burning out the DC motor controller chip.
Comments
7 responses to “Thing-O-Matic: Extruder Controller Power Supply Improvement”
Is this a possible fix for the motor “hiccups” and PWM under 255 issues?
It will certainly help, because the motor driver is at the end of a long PCB trace that also supplies the extruder and ABP heaters. Moving the heater supplies off the PCB will provide much cleaner power to the motor driver, which will make it much happier.
However, the motor driver circuitry has other problems. I’m just now starting to dig into that area…
[…] you arrived by search engine, jump there for my earliest guesstimates, go there to the beginning of the Thing-O-Matic hardware hackage posts, then read until you get back here. […]
Hi Ed
This comment was ment for here I’m sorry for the double comment seems I had my FF tabs mixed up you can delete the other one.[Ed: Done! It’s not as if I’ve never pushed the wrong button…]
I have some questions regarding your modifications to the ECB due to power problems.
I have gone ahead and purchased a Antec 500watt Green PSU. This PSU has 2 rails for 12v rated at 22A each.
I have also come across this
http://www.thingiverse.com/thing:7378
All of the 12v lines have 18AWG cables on them, Its my understanding that this should be plenty for what that ECB needs. Basically I’m trying to understand why its not optimal to rewire a 6pin PCI-E connector which has 3 12v cables coming into it and connect this to a 4pin Molex connector, to avoid re-soldering and modifying a brand new board.
I have not received my bot yet so I’m doing all the reading I can on peoples problems and modifications in order to better prepare myself. I basically want to make absolutely 150% sure that this modification is indeed better, and necessary before I go re-soldering a completely new board. Frankly I’m a bit baffled that for $1,300 the bot would have such a serious issue with 2 of the most important elements of the system.
Any input is greatly appreciated!
Hope to hear back from you!
You’ll get over that pretty quickly, I’d say…
The problems are simple:
You can’t fix those problems by running fatter wires to the existing Molex connector. You must hack up the PCB to put those conductors where they’ll do some good.
You can jam the new +12 V wires directly into the screw terminals without cutting the PCB traces linking the terminals to the +12 V on the board, but there’s enough current sloshing around to make me leary of current loops. Better to have a single, dedicated +12 V line for each heater terminal and a single, dedicated Ground line for each heater MOSFET.
Some problems with the PCIe adapter trick:
If you’re going to hack up the board, do it right and get the current where it needs to be!
I think they scaled up the Cupcake design without the benefit of an engineer looking over their shoulder. Sometimes, you really do need somebody who’s made those mistakes before and knows what not to do. [grin]
MBI actually got a lot of things right: when it’s working, it’s great. But it has a disturbing number of misfeatures that keep it from “just working” and, worst case, can kill it stone cold dead. Maybe the next version will be better…
Alright this is starting to make a little more sense now. Although I have a few new questions for ya.
I came across this other post you made regarding moving the 12v for the two heaters to direct lines from a PCI-E connector.
Firstly am I understanding this correct that since my bot will be coming with a stepper extruder instead of the DC motor, that the mod on this page is no longer as necessary as it was before?
As for the mod on this page
Would just those two elements still be too much current for the board to handle in its current configuration? If so there is mention of adding a relay board like they did with the cupcake. Is that still a viable option for here as opposed to hacking up the board?
I was also curious about the 6pin PCI-E connector. I would like to put the ECB on the second rail in the new PSU that is where the 6pin PCI-E connector is. Although one rail should have plenty of current could that cable be rewired to something like this and then used? Obviously it would need male pins for the molex and female for the PCI-E the reverse of this picture.
My ultimate goal here is that if I have to mod I want to do it as cleanly as possible.
That poor little Molex pin is still toasting away. Worse, fast high current switching introduces all manner of noise into the digital logic ground (which is shared with the heater MOSFETs), so I think solving that problem will eliminate a large source of mysterious glitchery in the future.
The DC extruder motor drew only a few tens of milliamps, so it wasn’t a significant load. It was, however, exquisitely sensitive to the actual +12 V supply voltage, though, so giving it a clean path to the power supply made it much happier.
Yeah, that’s basically an admission of defeat: “The EC doesn’t really work, but this additional product solves that problem.” The MOSFETs work fine with better power distribution and they’re silent. You could stick a relay into each heater circuit and that’ll pretty much eliminate the Extruder Controller problems.
Ideally, you want to put the two heaters on a separate +12 V supply, so that everything else gets decently clean power (ignoring stepper driver hash, of course). How you go about that depends on your tolerance for fiddling around; mine is off-scale high by now.
Yeah, I started out feeling that way, too… [grin]