The general idea:
- Laser-to-photodiode detection of a falling object
- White LED to trigger a …
- Canon camera with CHDK motion detection
- Xenon strobe for bright stop-motion capture
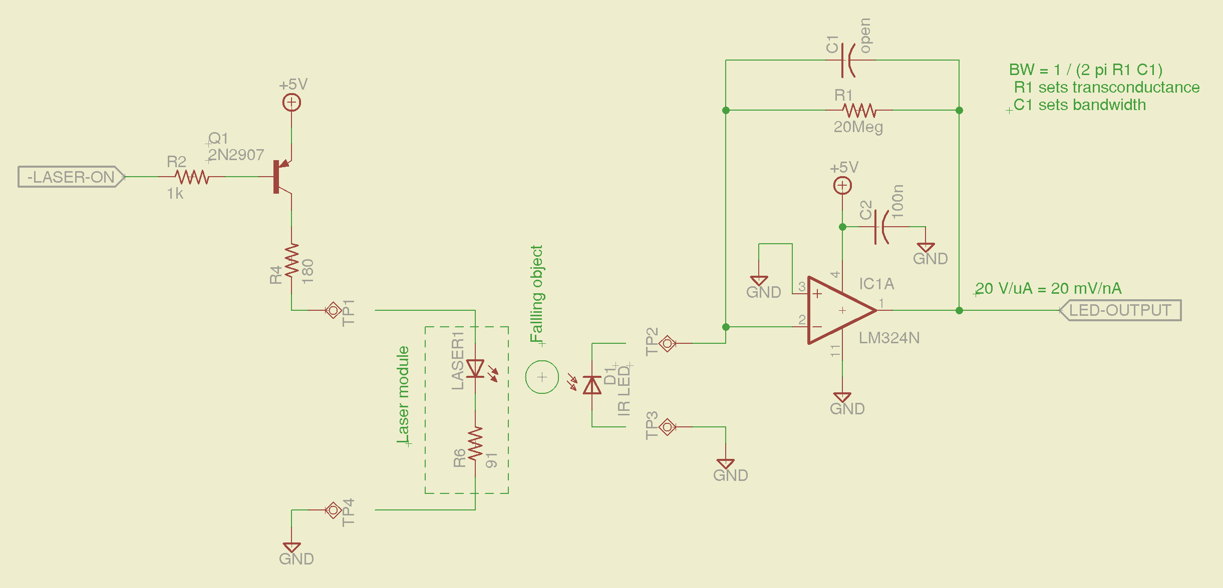
There’s nothing too complicated about any of that. I used 2N2907A PNP transistors because I’m running out of those cute little ZVNL110A logic-level MOSFETs; remember that you can’t hitch the emitter to anything higher than +5 V, unless you want to toast the Arduino. Using a PNP switch means that the initial state of the Arduino pins won’t inadvertently turn the LED / laser / flash on.
The laser-photodiode detector:

The 20 MΩ resistor sets the gain at 20 mV/nA, which is both absurdly high and seems to work. The IR LED serving as the photodiode doesn’t pass much photocurrent, particularly with the laser running just above threshold, but the fact that it’s totally unresponsive to room light helps a lot; there’s something to be said for a narrow spectral response, which a real photodiode doesn’t have. I do have some IR photodiodes in tinted packages and might be forced to do some rummaging.
I expected to need a comparator after the transconductance amplifier, but with that much gain the LM324 has a nice, steep edge when the object goes past. The laser beam is small enough that there’s not much error due to convolving the object’s edge with the beam; it’s basically binary.
With the LM324 quad op amp running from +5 V, its output can’t get above +4 V. That’s good enough for a logic-level trigger, although a real circuit should use something like the MAX4330 I hacked into a DIP footprint.
The white LED driver uses a 10 mm package with five white LED chips in parallel that runs at 100 mA:

I found an LED lashup that I’d built to light up a bird box, so the resistor (which is 12 Ω, not the 100 Ω due to a finger fumble) actually lives at the LED on the other end of the cable, inside a heatshrink strain relief.
The Xenon photoflash driver uses a small relay hacked into the trigger circuit, with a Schottky diode to recirculate the winding current when the transistor turns off:

The diode increases the relay release time, which doesn’t matter here.
The delays from the laser beam break to the flashes should be variable, so there should be a knob with a pushbutton: turn to set the Xenon flash delay, push-and-turn to set the LED flash delay. I doubt that this calls for a digital display, as you can see whether the flash happens at the right time…
Comments
3 responses to “Strobe Photography: Circuit Doodles”
I was expecting you’d need something more exotic than an LM324 for your transimpedance amplifier, maybe a JFET input one, but hey, if it works! Also, I’m curious – what is a “bird box”? To me, it’s an RF power meter.
I expected to need a comparator and figured an LM324 would work. I don’t really care about the accuracy of the voltage, just that it goes high when the laser is there and low when it’s not, so worrying about all that fancy leakage and bias current doesn’t matter.
A nesting box for birds! Two houses ago, I put the box on a bedroom window and we watched wrens raise their chicks. When I tried it on this house, there was too much activity in the room and the birds bailed. Then I tried to add a camera with some white LED lights, which didn’t end well. Soooo I found those LEDs coiled up waiting for a new assignment…
[…] « Strobe Photography: Circuit Doodles […]