The latest version of the GPS+Voice electronics for the Wouxun KG-UV3D, which I’m getting ready to build:

A few changes:
- It runs from those 9 V boosted packs, not 7.4 V direct from their lithium cells
- U2, the MAX4544 data/voice mux, runs from the shunt-regulated +5 V, not the TT3+ regulator
- Miscellaneous doc cleanup
I’m mulling over a capacitor between the TT3+ data output and the earbud, so as to monitor transmissions, but I’m not convinced that’s worthwhile.
The PCB layout, with wire jumpers on the two inner layers:

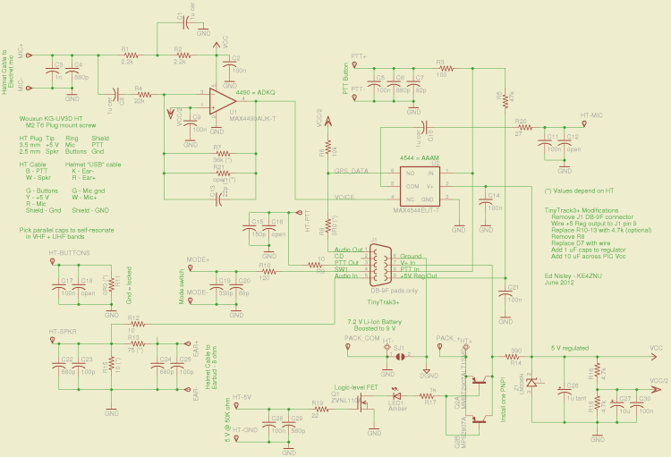
The previous version doesn’t look much different from what this one will become:

This will replace the ICOM Z-1A radio and GPS interface on Mary’s bike, which has been working fine for quite a while. That can’t last, so I’m trying to get ahead of the failure curve…
The Wouxun HT GPS+Audio Interface schematic and PCB layout files, both tucked into a ZIP file with an ODT extension. That is not an OpenDocument file: rename it to remove the ODT extension, then unzip it.
Comments
5 responses to “Wouxun KG-UV3D GPS+Voice Interface: Electronics”
[…] I get the next GPS+voice interface running on the (yet-to-be-bought) Wouxun KG-UV3D radio, a pair of reasonably new 1A17KG-3 7.4 V 1.7 […]
[…] whole point of tweaking the Sherline was to get it ready to drill the Wouxun KG-UV3D GPS+voice PCB. While setting up for that, I drilled two #5 holes in the maximum-size PCB platen for 10-32 socket […]
[…] to exist) near the A male connector, then wire that part to the helmet and the A female part to the GPS+voice […]
[…] as-built schematic (clicky for more dots), which is pretty close to the original intent: Schematic – Wouxun HT GPS+Voice Interface – August 2012 You […]
[…] KG-UV3D also requires much higher audio on the mic input than the Z1A for the equivalent output. Contrary to that schematic, I’m now running the op amp gain at about 4.5 (13 dB) instead of 1.6 (4 dB): it’s a 100 […]