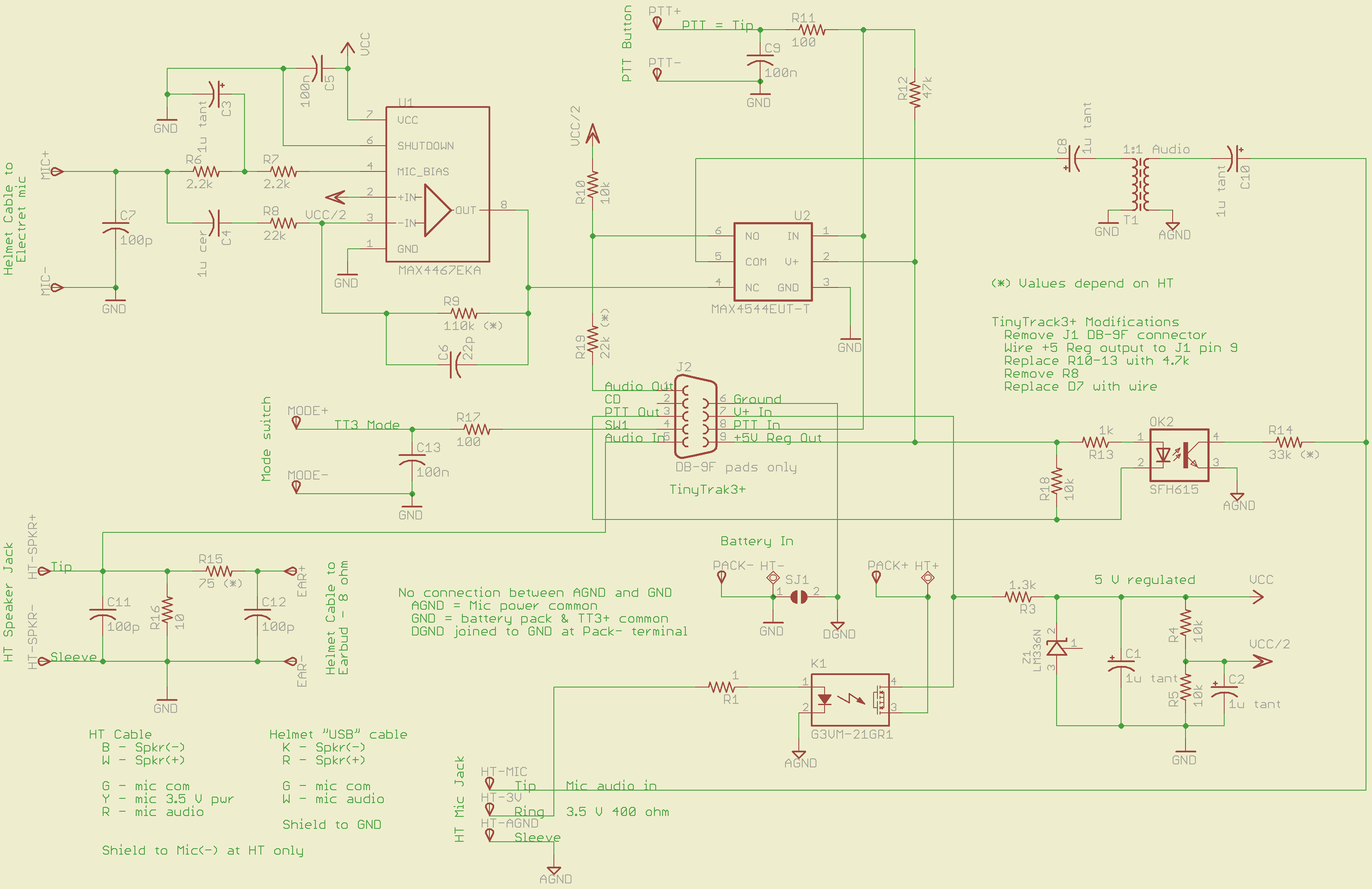
This board drives the helmet mic & earbud, combines the TinyTrak3+ AFSK audio with the mic audio, and interfaces with the radio’s mic & speaker jacks.

The schematic (click for more dots):

The ICOM IC-Z1A provides a 3.5 V power supply (on the ring terminal of the mic jack) that normally drives an electret mic. I use it to turn on a MOSFET relay that powers all the circuitry directly from the external battery pack. The relay has about 1 Ω of resistance, so there’s not much voltage drop. Note that the radio’s power does not go through the relay: it connects directly to the external battery.
An earlier version used an optocoupler to drive a 2N2907 PNP transistor for power switching. That worked fine and might actually be better; I think the MOSFET relay needs slightly more drive current than the HT’s 3.5 V supply can provide. More on that later if the problems continue.
The TinyTrak3 includes a 5 V regulator that I wired through the normally unused pin 9 of the DB-9 connector (no connector, just a ribbon cable). It powers the PTT button, analog switch, and the PTT optocoupler.
The MAX4467 handles the electret mic, with power from a separate 5 V shunt regulator built around an LM336. That keeps much of the TT3’s digital noise out of the audio. You can use a MAX4468 if the voltage gain required for your electret mic capsule is greater than Av=5; the ’67 is unity-gain stable.
A MAX4544 analog switch (basically, a low-power MOSFET relay) selects either voice or AFSK data. I originally tried adding the two with an op-amp, but there’s just too much noise from the TT3. The external PTT selects audio data; the rest of the time the radio gets the TT3.
The HT’s mic input is galvanically isolated from the rest of the circuit board. That eliminates ground loops, circulating RF, and all manner of hassle. Bulky, awkward, expensive, and highly worthwhile.
An optocoupler isolates the TT3 PTT-out signal from the HT’s audio input, while switching the 33 kΩ resistor that activates the HT PTT. R18 bypasses any leakage current from the TT3’s driver transistor around the coupler’s LED; the PTT current to the HT is so small that the leakage on a hot day can tease it.
A small 1:1 audio transformer couples the voice + data into the HT’s mic input jack. The 1 μF caps are certainly overkill, but they’re small and work well.
The HT’s external speaker goes into a simple L attenuator that reduces the volume. The HT expects an 8 Ω speaker, but most of the earbuds these days are 30 Ω and way loud; the volume control doesn’t have much resolution when there’s only two or three clicks between inaudible and ouch.
All the external inputs have a 100 pF bypass cap and a 100 Ω series resistor to cut down on RF and tamp down static discharges. Might be overkill, but the previous units withstood years of abuse with that sort of circuitry and I’ll stand by it.
Required tweakage for your HT’s preferences:
- R9: MAX4467 gain gets the electret capsule output up to whatever your HT expects.
- R15/R16: Earbud attenuator cuts the HT’s speaker output down to something reasonable for your ear
- R14: PTT resistor must suit your radio
- R19: TT3 output may be too hot for your HT audio, even with R6 on the TT3 turned way down.
All the wires go to top-layer solder pads, rather than physical connectors. I didn’t have any “front panel” space for connectors, anyway, so that’s as good as it gets.
I’ll eventually gather all the files into one lump and put ’em up here.