-
MAX4372 Sense Input Protection
My initial thought was to stick a Schottky diode across the sense terminal inputs, but John Kasunich suggested that requires a much heftier diode and might not work anyway. He suggested sampling the current-sense voltage through high-value resistors, which will certainly affect the linearity & calibration of the sense voltage.
My sissy circuit has a peak fault current of maybe a few amps, which the diode should shrug off if I’m not stupid about it. But I like the resistor notion, as it dramatically reduces the diode current.

MAX4372 Sense Input Protection Maxim has a useful Application Note (AN-3888) describing the effect of common-mode filters on the amp’s calibration. A key suggestion: the two resistors should differ by a factor of two to match the input bias currents.
So here’s one approach that might work.
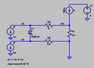
The schematic is a screen snapshot from Linear Technology’s LTSpice IV. The two current sources on the left model the MAX4372 sense amp inputs, with their max bias current values. R1 is the current-sense resistor: a whopping 0.5 ohm for my low-current application.
R2 and R3 isolate the diode from the sense resistor. High values introduce more error due to diode current, while also helping to protect the sense inputs from excessive voltage. Low values reduce those errors, while bypassing more load current through the diode. Ya can’t win.
Running the simulated load current up to 5 A shows that the diode clamps the input voltage to about 330 mV, which is likely good enough. Higher values for R2 and R3 reduce that; 10 and 5 ohms might suffice. The factor-of-two difference is really only important at very low currents for these very low resistors; at higher currents, the diode is all that matters.

MAX4372 Simulation Results What’s of more interest is the error induced by those resistors in normal operation. Here’s a screen snapshot of simulation up to a load current of 500 mA, well above my expected max of 300 mA. Pay attention to the middle trace in each group of three, which shows the results at 30 °C (the others are 20 and 40 °C).
The red traces angling down from the upper left represent the ratio of the diode voltage to the sense resistor voltage It starts a bit over 0.99 and gets down to 0.92 by 300 mA. So, basically this protection network introduces less than 10% error if you ignore temperature effects.
The board I’m building has a calibrated current sink, so (if I were doing this for a real project), I’d be sorely tempted to just build a lookup table on the fly. Then I could work backwards from the desired current setpoints to the PWM voltage outputs required to generate those values. But that’s a simple matter of software, right?
If you care a lot about accuracy, you’ll obviously want to measure the board temperature and tweak the table accordingly.
If you want to see how an actual diode behaves, you can measure it.